「與AI探索天文」如何用ChatGPT的深入研究功能,設計出結合恆星演化知識、編劇創作及AI應用的自主學習計畫?
在這篇文章中,我分享了如何用ChatGPT的深入研究功能,針對高中及國中小學的彈性學習時間/課程,設計出結合恆星演化知識、編劇創作及AI應用的跨領域自主學習計劃。歡迎追蹤《與AI探索天文》的FB粉絲專頁、Threads、IG及X,並訂閱Substack電子報。我會分享如何運用各種AI工具,來探究你我好奇的天文主題、將它連結到生活及其他學科領域,並結合相關開放資料,打造有趣的天文應用程式與遊戲。我希望藉由這些分享,讓每個人都可以與AI創造出專屬自己的天文探索故事,拉近我們與星空的距離。
你閱讀著《資料視覺化:用Python為星空作畫》的8.2節,置身於一個名為「NPC(Newborn Protostar Cluster) 劇院」的遊戲世界中。你扮演一位劇院經理,負責策劃一齣天文科普相關的戲劇。過程中,你透過肢體表演訓練課、劇本討論會議 ,以及科技藝術工作坊,來了解恆星的生老病死。
你覺得這種混搭的學習方式很有趣,想藉由AI協助設計出跨領域的課程內容。闔上書,你向筆電視窗中的我問道:「我能利用AI工具,例如ChatGPT,搜尋彙整網路資訊,設計一個結合天文和編劇的跨領域學習計劃嗎?」
我回答:「你可以試試ChatGPT的『深入研究』功能。雖然ChatGPT有提供基本的網頁搜尋功能,但它只是快速從網路上抓取少量結果並摘要,適合查詢天氣、新聞或簡單事實。而『深入研究』功能則像是一位研究助理,會花上5到30分鐘自行搜尋、閱讀並整合多筆來源資料,最後根據你的需求,提供一份具備完整引用的課程規劃或報告。在ChatGPT對話框下方的功能選單中選擇『執行深入研究』後,你就可以輸入需求請它研究。」
你思考了一下,然後指示ChatGPT研究助理進行以下任務:
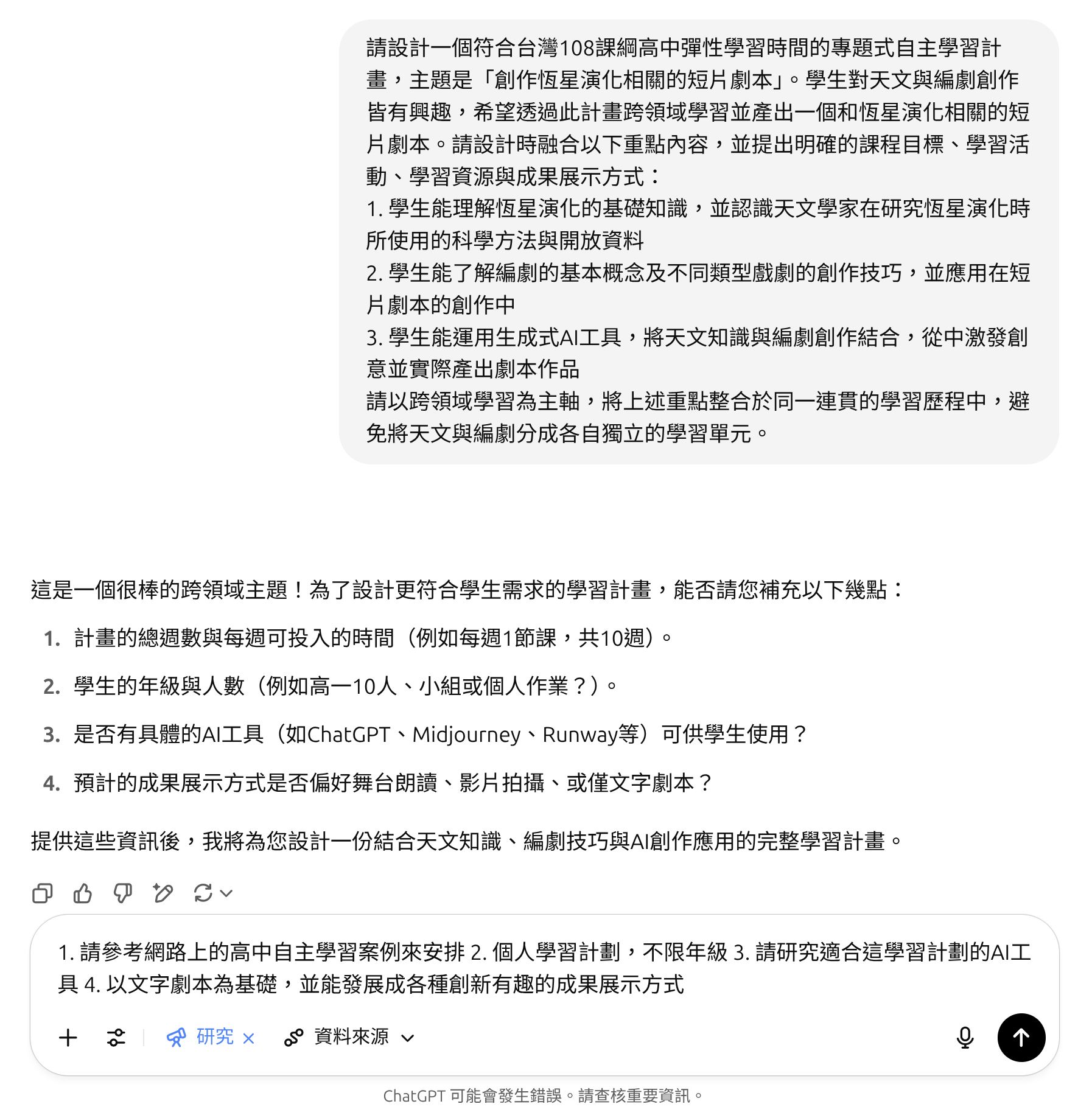
「請設計一個符合台灣108課綱高中彈性學習時間的專題式自主學習計畫,主題是『創作恆星演化相關的短片劇本』。學生對天文與編劇創作皆有興趣,希望透過此計畫跨領域學習並產出一個和恆星演化相關的短片劇本。請設計時融合以下重點內容,並提出明確的課程目標、學習活動、學習資源與成果展示方式:
學生能理解恆星演化的基礎知識,並認識天文學家在研究恆星演化時所使用的科學方法與開放資料
學生能了解編劇的基本概念及不同類型戲劇的創作技巧,並應用在短片劇本的創作中
學生能運用生成式AI工具,將天文知識與編劇創作結合,從中激發創意並實際產出劇本作品
請以跨領域學習為主軸,將上述重點整合於同一連貫的學習歷程中,避免將天文與編劇分成各自獨立的學習單元。」
你注意到在開始執行研究前,ChatGPT會先詢問你是否有額外資訊要補充,以便聚焦特定對象、工具及成果形式,讓產生的學習計畫更符合你的需求。
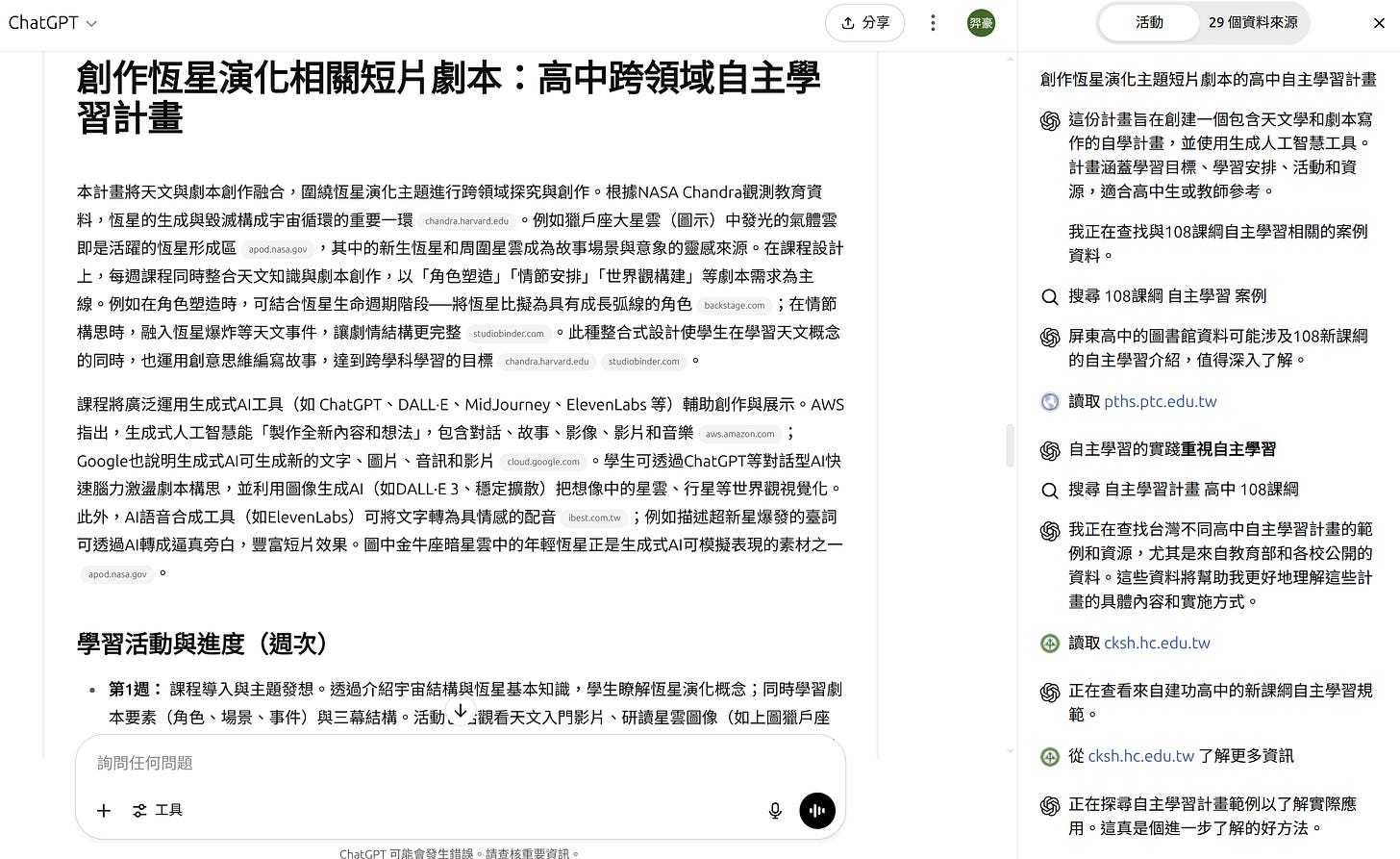
確認後,你就會在畫面上看到一個進度條,顯示ChatGPT正在搜尋閱讀的資料。
當你完食總匯三明治和冰奶茶後,ChatGPT也產生好學習計畫了。
你閱讀完第一個版本,覺得需要改進,於是繼續指示研究助理:
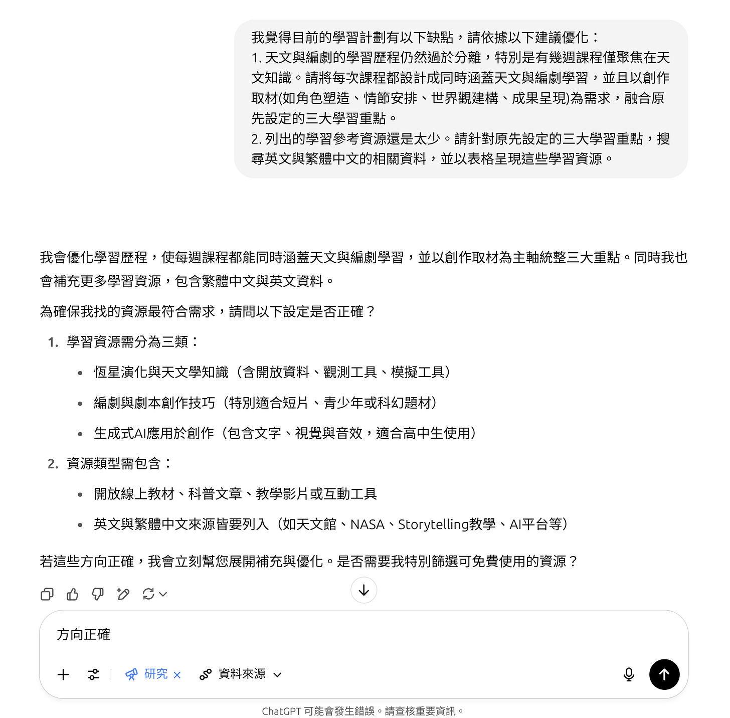
「我覺得目前的學習計劃有以下缺點,請依據以下建議優化:
天文與編劇的學習歷程仍然過於分離,特別是有幾週課程僅聚焦在天文知識。請將每次課程都設計成同時涵蓋天文與編劇學習,並且以創作取材(如角色塑造、情節安排、世界觀建構、成果呈現)為需求,融合原先設定的三大學習重點。
列出的學習參考資源還是太少。請針對原先設定的三大學習重點,搜尋英文與繁體中文的相關資料,並以表格呈現這些學習資源。」
見第二個版本有改善,你便進一步提出改編成國中和國小版本的需求:
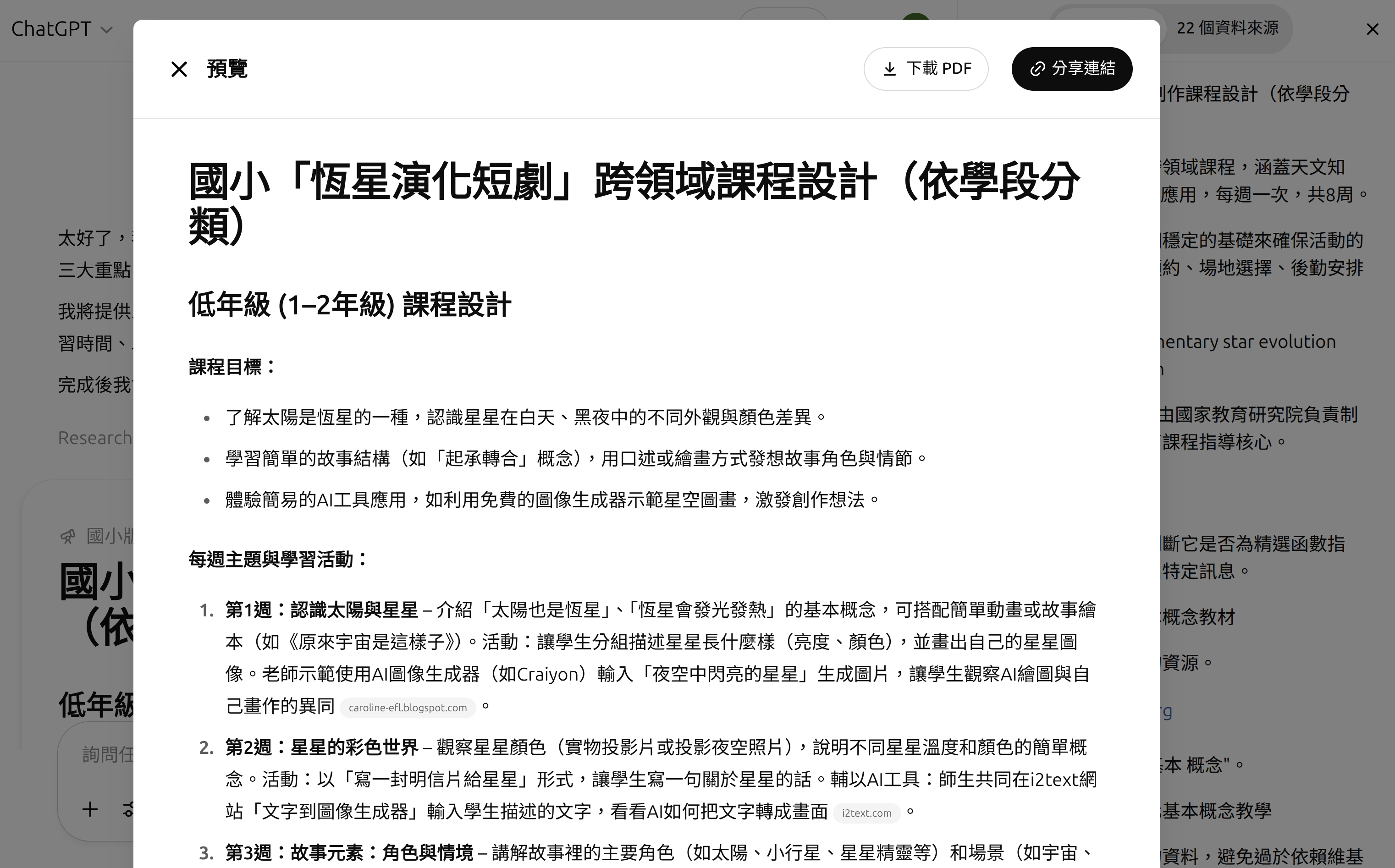
「請將這個學習計畫改編為國中版與國小版,符合台灣108課綱彈性學習課程的形式。保留原本的三大學習重點(恆星演化知識、編劇技巧、生成式AI應用),但調整為適合國中及國小學生的程度與語言。課程設計請採2~5人小組合作學習方式,並分別提供國中版與國小版的課程內容、學習目標、學習活動及學習資源。」
當ChatGPT完成每個版本的學習計劃後,你便下載PDF檔並產生網頁分享連結。
高中第一版:https://chatgpt.com/s/dr_6837d1089094819182124a28d8b5df24
高中優化版:https://chatgpt.com/s/dr_6837d1230a6c81919a43ecdf653fc359
國中版:https://chatgpt.com/s/dr_6837d15a1af08191937b4f7fa44b3317
國小版:https://chatgpt.com/s/dr_6837d3d750c88191bfa1134bcb8e2c69
此篇文是由蘇羿豪經ChatGPT協助創作,文章以「創用CC姓名標示─非商業性 4.0(CC BY-NC 4.0) 國際版授權條款」釋出。歡迎分享並追蹤「與AI探索天文」FB粉絲專頁或我的Threads。也邀請你訂閱《與AI探索天文》電子報。









